
7月22日消息,日前,白酒龙头贵州茅台披露了2022年上半年主要经营数据,
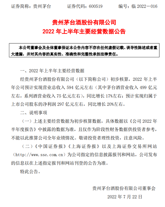
公告显示,经初步核算,2022年上半年,贵州茅台预计实现营业总收入594亿元左右(其中茅台酒营业收入499亿元左右,系列酒营业收入75亿元左右),同比增长17%左右;预计实现归属于上市公司股东的净利润297亿元左右,同比增长20%左右。
这意味着,今年上半年,贵州茅台日均营收为3.28亿元,日均净利1.64亿元。

在6月的贵州茅台股东大会上,贵州茅台董事长丁雄军表示,2022年目标是实现营收1259亿元,增速15%,较2021年增速目标提高4.5个百分点,增长额164亿元。也就是说,上半年贵州茅台完成全年营收目标的47.18%。
值得一提的是,截至7月1日,茅台自营电商平台“i茅台”已经上线100天。消费者可通过预约抽签的方式,购买茅台生肖酒、精品茅台、茅台1935等产品。官方数据显示,截至7月8日,i茅台注册用户数超过1909万,累计预约人次约7.6亿。
有消费者表示,从今年3月末开始,自己基本每天都会在i茅台上预约购酒,但至今仍未能买到任意一款产品。
