
在“双减”政策下,新东方、学而思、学大、高途相继离场,退出K9学科类培训。
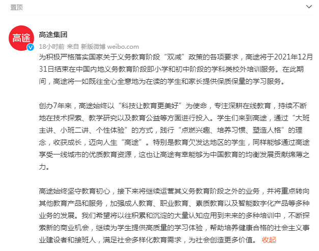
15日,K12在线教育巨头高途在其官方微博发布公告称,为积极严格落实国家关于义务教育阶段“双减”政策的各项要求,高途将于2021年12月31日结束在中国内地义务教育阶段即小学和初中阶段的学科类校外培训服务。在此期间,高途将一如既往全心全意地为在读的学生和家长提供保质保量的学习服务。

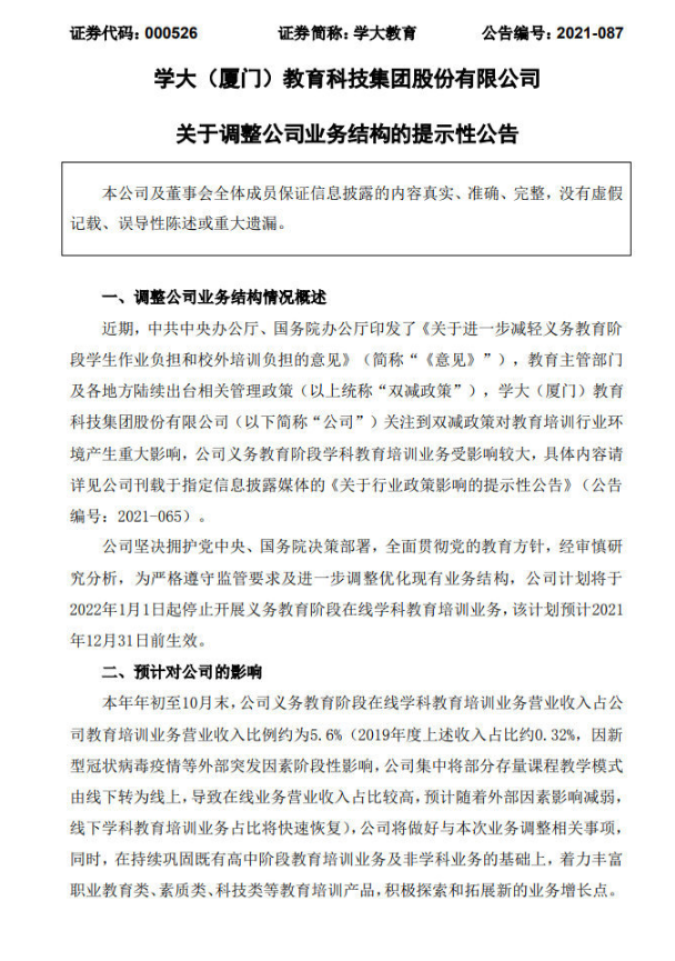
15日,主打一对一教学的学大教育发布公告,为严格遵守监管要求及进一步调整优化现有业务结构,公司计划将于2022年1月1日起停止开展义务教育阶段在线学科教育培训业务,该计划预计2021年12月31日前生效。

无独有偶,新东方也公告称,公司计划于2021年底前停止全国所有学习中心的K-9学科辅导服务。未来会将其重心及资源转向与K9学科类培训服务无关的教育产品及服务,如备考课程、成人语言培训课程及教材。“本公司亦将继续开拓新业务机会及增长举措。”

